:::
網站導覽
動保申訴電話
FB我挺動保來逗陣
登入
農業部
動物保護資訊網
專家委員遴選系統
特定寵物專任人員訓練課程
專任人員200小時訓練課程資訊
繁殖場專任人員6小時訓練課程資訊
訊息專區
最新消息
新聞稿
認領養與協尋
領養資訊
協尋資訊
主題網站
公立動物收容所列表
全國動物收容管理系統 (另開新頁)
合法寵物業者名單 (另開新頁)
寵物食品申報網 (另開新頁)
寵物登記管理系統 (另開新頁)
狂犬病專區(防檢署) (另開視窗)
我想了解專區
同伴動物
經濟動物
實驗動物
展演動物
法令天地
動保資源
政府部門執勤犬
1959動物保護專線專區
搜尋
您的瀏覽器不支援JavaScript功能,若網頁功能無法正常使用時,請開啟瀏覽器JavaScript狀態
首頁
/ 我想了解
同伴動物
:::
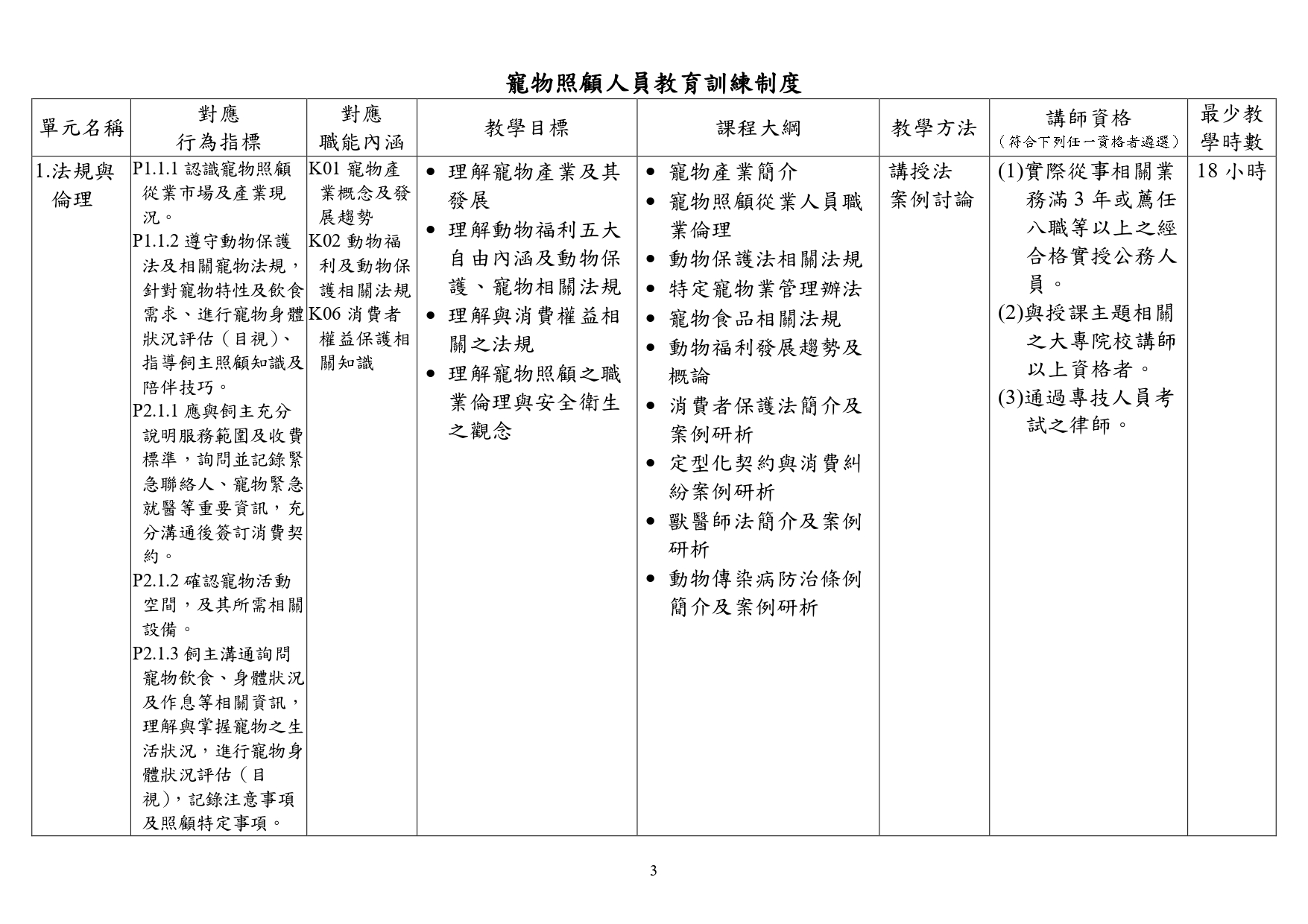
寵物照顧人員教育訓練制度
檔案下載
★寵物照顧人員教育訓練制度(F).pdf
返回上一頁
TOP